Used Resources Expanded for Humankind for Windows?


Resources Expanded for Humankind Analysis

AI Assisted Content ·

Not written by CNET Staff.

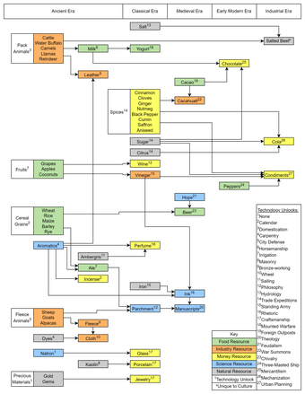
Resources Expanded for Humankind is a mod designed to significantly enhance the management of luxury resources in the game. It introduces a comprehensive overhaul of existing resources, adding 31 new luxury resources while reworking bonuses for all luxury items. The mod features intricate production chains, where base resources are required to create refined luxury items, allowing for more strategic gameplay and resource allocation. Players must navigate resource shortages that impact their empire's stability and yield, adding depth to economic management. In addition to production chains, the mod includes new districts and infrastructure that facilitate the extraction and manufacturing of resources, each requiring specific technologies to unlock. With modifications to cultures, trade systems, and workplace yields, Resources Expanded for Humankind aims to balance the game's economy while providing players with a richer and more immersive experience. This mod is not compatible with others that alter technologies or resource bonuses, ensuring its unique mechanics function as intended.

Enlarged image for Resources Expanded for Hu…
Resources Expanded for Humankind 0/1

Used Resources Expanded for Humankind for Windows?


Explore More


Full Specifications

GENERAL
Release
Latest update
Version
1.2
OPERATING SYSTEMS
Platform
Windows
Operating System
Windows 11
POPULARITY
Total Downloads
0
Downloads Last Week
0

Report Software

Last Updated


Download.com
Your review for Resources Expanded for Humankind
Download.com

AI Assisted Content Disclosure

Content created and reviewed by Softonic with information obtained from Uncle2fire, using AI.

CNET's editorial team was not involved in the creation of this content. Opinions, analysis and reviews were not provided by CNET.